Year: 2021 Language: English Author: AUTOSHIP Genre: Research papers Publisher: AUTOSHIP CONSORTIUM Format: PDF Quality: eBook Pages count: 55 Description: Developments in autonomous shipping are expected to lead to changes in the complete supply chain and logistic networks. This report presents the complete supply chain and logistics models for the AUTOSHIP project Short Sea Shipping (SSS) and Inland Waterways (IWW) use cases. The models include all relevant phases and stages related to the waterborne logistic network of the AUTOSHIP project use cases. We also present a set of generic model components which can be used to model various waterborne supply chains and logistic networks. The model and model components are based on the study and analysis of the AUTOSHIP project use cases through dedicated interviews of the use-case owners, and previous AUTOSHIP deliverables ("D2.1: Complete supply chain mapping & identification of interactions between SSS and IWW demonstrators" and " D8.1: Generic business case model and KPIs"). Supply chain models built using the presented model components can be used to analyse waterborne supply chains in terms of number and capacity of facilities and equipment (e.g. fleet size and mix of vessel types), service sequence (in which sequence customers are served by a given vessel on a given voyage), distribution scheduling, and allocation (which customer is served by which supplier, which vessel operates from which locations). This means that the model considers parameters including customer locations, order size and frequency, transport modes and costs, ship types, distribution hubs and centres, which we call terminals in this report, service level requirements, supplier locations, and ports. Models based on this report can also be used to generate the data needed to quantify the influence of autonomous ships and autonomous operations on logistics, and ultimately emissions and costs, through evaluation of KPIs. KPIs are defined in AUTOSHIP deliverables "D8.1: Generic business case model and KPIs" and "D2.5: Functional/Operational requirements and KPIs - Gaps and barriers for scaling up". Since the model components are developed with the target of enabling modelling of waterborne supply chains in general, some functionality, or even model components, will not be necessary to be used in all supply chain models. Software tools based on the results in this report should therefore give the user options in terms of detailing level of model components, and in terms of making model components themselves optional.
You cannot post new topics in this forum You cannot reply to topics in this forum You cannot edit your posts in this forum You cannot delete your posts in this forum You cannot vote in polls in this forum You cannot attach files in this forum You cannot download files in this forum
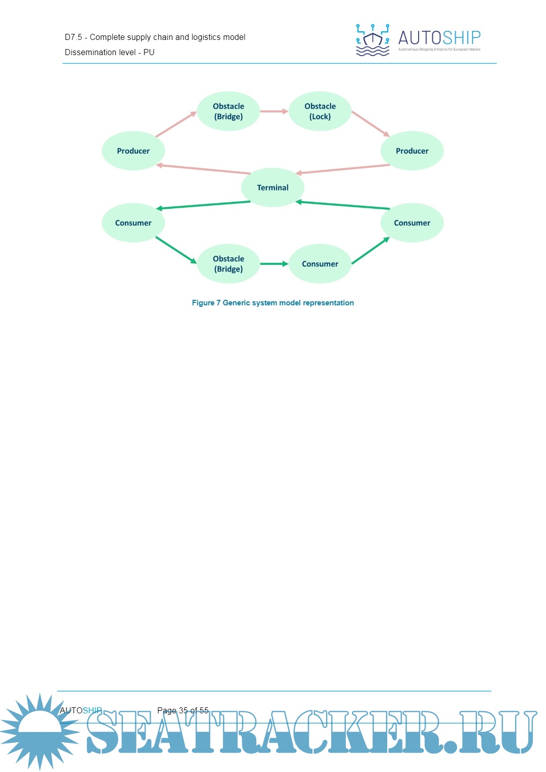
Complete supply chain and logistics model
Language: English
Author: AUTOSHIP
Genre: Research papers
Publisher: AUTOSHIP CONSORTIUM
Format: PDF
Quality: eBook
Pages count: 55
Description: Developments in autonomous shipping are expected to lead to changes in the complete supply chain and logistic networks. This report presents the complete supply chain and logistics models for the AUTOSHIP project Short Sea Shipping (SSS) and Inland Waterways (IWW) use cases. The models include all relevant phases and stages related to the waterborne logistic network of the AUTOSHIP project use cases. We also present a set of generic model components which can be used to model various waterborne supply chains and logistic networks. The model and model components are based on the study and analysis of the AUTOSHIP project use cases through dedicated interviews of the use-case owners, and previous AUTOSHIP deliverables ("D2.1: Complete supply chain mapping & identification of interactions between SSS and IWW demonstrators" and " D8.1: Generic business case model and KPIs").
Supply chain models built using the presented model components can be used to analyse waterborne supply chains in terms of number and capacity of facilities and equipment (e.g. fleet size and mix of vessel types), service sequence (in which sequence customers are served by a given vessel on a given voyage), distribution scheduling, and allocation (which customer is served by which supplier, which vessel operates from which locations). This means that the model considers parameters including customer locations, order size and frequency, transport modes and costs, ship types, distribution hubs and centres, which we call terminals in this report, service level requirements, supplier locations, and ports. Models based on this report can also be used to generate the data needed to quantify the influence of autonomous ships and autonomous operations on logistics, and ultimately emissions and costs, through evaluation of KPIs. KPIs are defined in AUTOSHIP deliverables "D8.1: Generic business case model and KPIs" and "D2.5: Functional/Operational requirements and KPIs - Gaps and barriers for scaling up". Since the model components are developed with the target of enabling modelling of waterborne supply chains in general, some functionality, or even model components, will not be necessary to be used in all supply chain models. Software tools based on the results in this report should therefore give the user options in terms of detailing level of model components, and in terms of making model components themselves optional.
Contents
Screenshots
AUTOSHIP_D7.5_Completesupplychainandlogisticsmodel_v.final.pdf
Download [626 B]
Share