СОДЕРЖАНИЕ Глава 1 Смазочные масла - происхождение, производство, свойства и употребление присадок Введение 10 Происхождение нефти 10 Классификация углеводородов 11 Очистка смазочных масел 13 Свойства и лабораторные испытания смазочных масел 16 Присадки 22 Глава 2 Трение и смазка - основные принципы Трение 28 Классификация смазки 32 Жидкостная смазка 32 Гидростатическая смазка 37 Граничная смазка 39 Глава 3 Конструкция подшипников, материалы и эксплуатационные проблемы Свойства подшипников 46 Подшипниковые сплавы 47 Конструкция подшипников и эксплуатационные проблемы 49 Качественные показатели и аварии подшипников 53 Шарикоподшипники и роликоподшипники 60 Причины разрушения подшипников 62 Глава 4 Топливо для двигателей морских судов Определение топлива 66 Свойства сгорания топлива для двигателей морских судов 70 Перекачивание топлива и очистка 71 Проблемы, созданные или обостренные употреблением мазутного топлива 74 Глава 5 Современное развитие в области двигателей морских судов Развитие корабельных конструкций 80 Сравнение двигателей 81 Развитие в области судовых дизельных двигателей 83 Продувка и наддув 87 Глава 6 Современные судовые дизельные двигатели крейцкопфного типа Конструкционные проблемы, связанные с двухтактными крейцкопфными двигателями с наддувом 94 Современные поршневые конструкции и конструкции камеры сгорания 95 Крейцкопфные двигатели с большим диаметром отверстия цилиндра 99 Глава 7 Смазка больших крейцкопфных двигателей Смазка цилиндра 123 Смазочные материалы для цилиндров 126 Заключение - смазка цилиндра 1 31 Нанесение цилиндрового смазочного масла 13 3 Коррозия картера 1 3 7 Картерные масла 139 Заключение - картерные масла 141 Г л а в а 8 Тронковые судовые дизельные двигатели Классификация двигателей 143 Влияние горючего 145 Наддув 145 Среднеоборотные тронковые двигатели 147 Крупные тронковые двигатели 148 Глава 9 Судовые дизельные двигатели, среднебыстроходные и быстроходные Среднебыстроходные, высокомощные двигатели 169 Быстроходные судовые дизельные двигатели автомобильного типа 178 Глава 10 Смазка судовых тронковых дизельных двигателей Официальные спецификации 1 87 Спецификации Министерства обороны 188 Значение официальных спецификаций для судовых дизельных двигателей 191 Требования, предъявляемые к маслам для среднебыстроходных дизельных двигателей, в смысле детергентности и щелочности 193 Смазочные масла для среднебыстроходных и быстроходных двигателей 194 Глава 11 Конструкция, подготовка, чистка и промывка маслосмазочных систем Маслосмазочные системы 1 97 Предварительная чистка и постоянная защита от коррозии 200 Устройства для подачи масла 202 Типы загрязнения и сохранение качества масла 203 Глава 12 Испытания отработанных масел судовых дизельных двигателей Правильный отбор проб 209 Рутинные лабораторные испытания 209 Кислотность и щелочность 213 Переносная испытательная аппаратура 21 6 Глава 1 3 Рудовые смазочные материалы фирмы Бирма-Каетрол Картерные масла 21 8 Цилиндровые смазочные материалы 219 Детергентные/депрессантные масла 220 Турбинные масла 221 Гидравлические масла 221 Специальные продукты 222 Консистентные смазки 222 Приложения Приложение 1: Приложение 2: Приложение 3: Приложение 4: Приложение 5: Приложение 6 : Классификация вязкости, согласно SAE (Общество автомобильных инженеров США) Полезные переводные множители Таблица сравнительных значений в сантистокс и в единицах Редвуда, Сейболта и Знглера Перевод температурных величин Температурно-вязкостная номограмма для смазочных материалов Температурно-вязкостная номограмма для нефтетоплива
Скриншоты
5
СМАЗКА СУДОВЫХ ДИЗЕЛЬНЫХ ДВИГАТЕЛЕЙ Г.КЛАРК_1970__233.pdf
You cannot post new topics in this forum You cannot reply to topics in this forum You cannot edit your posts in this forum You cannot delete your posts in this forum You cannot vote in polls in this forum You cannot attach files in this forum You cannot download files in this forum
Смазка судовых дизельных двигателей
Язык: Русский
Автор: Г . X . Кларк инженер-химик, член Института морских инженеров
Жанр: Практическое пособие, Справочное издание
Издательство: Published by Burmah-Castrol Marine 1 Finsbury Square London EC2
Издание: Printed in England by W. S. Cowell Limited
ISBN: © Burmah-Castrol Marine 1970
Формат: PDF
Качество: Отсканированные страницы + слой распознанного текста
Количество страниц: 233
Описание: Работа корабельного инженера-механика охватывает все аспекты механической технологии.
С практической точки зрения он не в состоянии обладать исчерпывающими знаниями во всех отраслях технологии. Однако, две вещи совершенно необходимы:
Во-первых, он должен понимать язык специалиста, чтобы создать эффективную связь, и, во-вторых, знать источник информации для каждой специальной отрасли.
Одной из наиболее важных отраслей является смазка. Этот труд полностью отвечает обоим вышеупомянутым требованиям в области смазки дизельных двигателей морских судов. В нем содержится объяснение терминологии и он может служить стандартным справочником.
Это возможно только потому, что автор, обладая большим опытом в качестве специалиста в области смазки двигателей, получил также практические знания и опыт, как корабельный инженер-механик.
В этой книге автор щедро предоставляет свои знания и опыт в распоряжение читателей.
Р. Мантон
Директор фирмы British &
Commonwealth Shipping Со Ltd
Содержание
СОДЕРЖАНИЕГлава 1
Смазочные масла - происхождение, производство, свойства и употребление присадок
Введение 10
Происхождение нефти 10
Классификация углеводородов 11
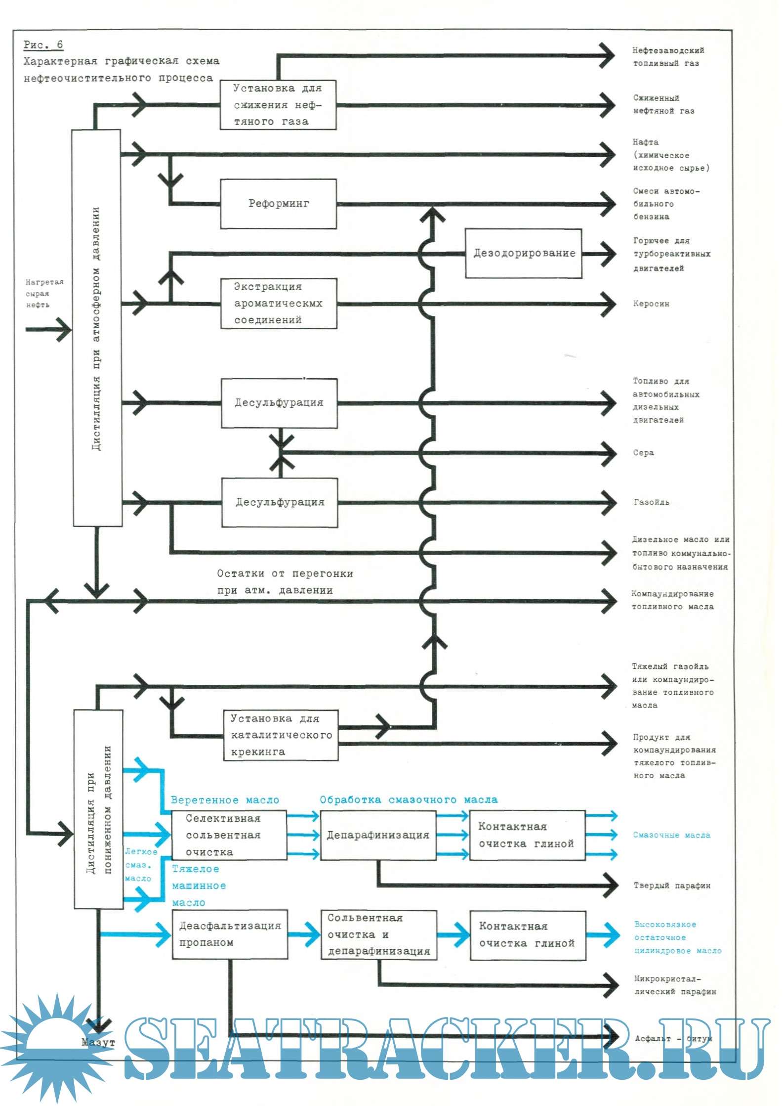
Очистка смазочных масел 13
Свойства и лабораторные испытания смазочных масел 16
Присадки 22
Глава 2
Трение и смазка - основные принципы
Трение 28
Классификация смазки 32
Жидкостная смазка 32
Гидростатическая смазка 37
Граничная смазка 39
Глава 3
Конструкция подшипников, материалы и эксплуатационные проблемы
Свойства подшипников 46
Подшипниковые сплавы 47
Конструкция подшипников и эксплуатационные проблемы 49
Качественные показатели и аварии подшипников 53
Шарикоподшипники и роликоподшипники 60
Причины разрушения подшипников 62
Глава 4
Топливо для двигателей морских судов
Определение топлива 66
Свойства сгорания топлива для двигателей морских судов 70
Перекачивание топлива и очистка 71
Проблемы, созданные или обостренные употреблением мазутного топлива 74
Глава 5
Современное развитие в области двигателей морских судов
Развитие корабельных конструкций 80
Сравнение двигателей 81
Развитие в области судовых дизельных двигателей 83
Продувка и наддув 87
Глава 6
Современные судовые дизельные двигатели крейцкопфного типа
Конструкционные проблемы, связанные с двухтактными крейцкопфными двигателями с наддувом 94
Современные поршневые конструкции и конструкции камеры сгорания 95
Крейцкопфные двигатели с большим диаметром отверстия цилиндра 99
Глава 7
Смазка больших крейцкопфных двигателей
Смазка цилиндра 123
Смазочные материалы для цилиндров 126
Заключение - смазка цилиндра 1 31
Нанесение цилиндрового смазочного масла 13 3
Коррозия картера 1 3 7
Картерные масла 139
Заключение - картерные масла 141
Г л а в а 8
Тронковые судовые дизельные двигатели
Классификация двигателей 143
Влияние горючего 145
Наддув 145
Среднеоборотные тронковые двигатели 147
Крупные тронковые двигатели 148
Глава 9
Судовые дизельные двигатели, среднебыстроходные и быстроходные
Среднебыстроходные, высокомощные двигатели 169
Быстроходные судовые дизельные двигатели автомобильного типа 178
Глава 10
Смазка судовых тронковых дизельных двигателей
Официальные спецификации 1 87
Спецификации Министерства обороны 188
Значение официальных спецификаций для судовых дизельных двигателей 191
Требования, предъявляемые к маслам для среднебыстроходных дизельных
двигателей, в смысле детергентности и щелочности 193
Смазочные масла для среднебыстроходных и быстроходных двигателей 194
Глава 11
Конструкция, подготовка, чистка и промывка маслосмазочных систем
Маслосмазочные системы 1 97
Предварительная чистка и постоянная защита от коррозии 200
Устройства для подачи масла 202
Типы загрязнения и сохранение качества масла 203
Глава 12
Испытания отработанных масел судовых дизельных двигателей
Правильный отбор проб 209
Рутинные лабораторные испытания 209
Кислотность и щелочность 213
Переносная испытательная аппаратура 21 6
Глава 1 3
Рудовые смазочные материалы фирмы Бирма-Каетрол
Картерные масла 21 8
Цилиндровые смазочные материалы 219
Детергентные/депрессантные масла 220
Турбинные масла 221
Гидравлические масла 221
Специальные продукты 222
Консистентные смазки 222
Приложения
Приложение 1:
Приложение 2:
Приложение 3:
Приложение 4:
Приложение 5:
Приложение 6 :
Классификация вязкости, согласно SAE (Общество автомобильных инженеров США)
Полезные переводные множители
Таблица сравнительных значений в сантистокс и в единицах Редвуда, Сейболта и Знглера
Перевод температурных величин Температурно-вязкостная номограмма для смазочных материалов
Температурно-вязкостная номограмма для нефтетоплива
Скриншоты
СМАЗКА СУДОВЫХ ДИЗЕЛЬНЫХ ДВИГАТЕЛЕЙ Г.КЛАРК_1970__233.pdf
Download [18 KB]
Share